本文由 365源码网 – 18522379162 发布,转载请注明出处,如有问题请联系我们!【秒发】2026公考申论规范词合集(含行政执法类)
【秒发】2026公考申论规范词合集(含行政执法类)
[号外][号外][号外][号外][号外][号外][号外][号外][号外][号外][号外][号外][号外][号外]
[号外][号外][号外][号外][号外][号外][号外][号外][号外][号外][号外][号外][号外][号外]
[钉子]26申论规范词&默写表【共21个专题840词】
[钉子]申论规范词1000条(背诵版+默写版)
[钉子]申论110句规范表达(9页)
[钉子]申论2025申论规范词梳理(44页)
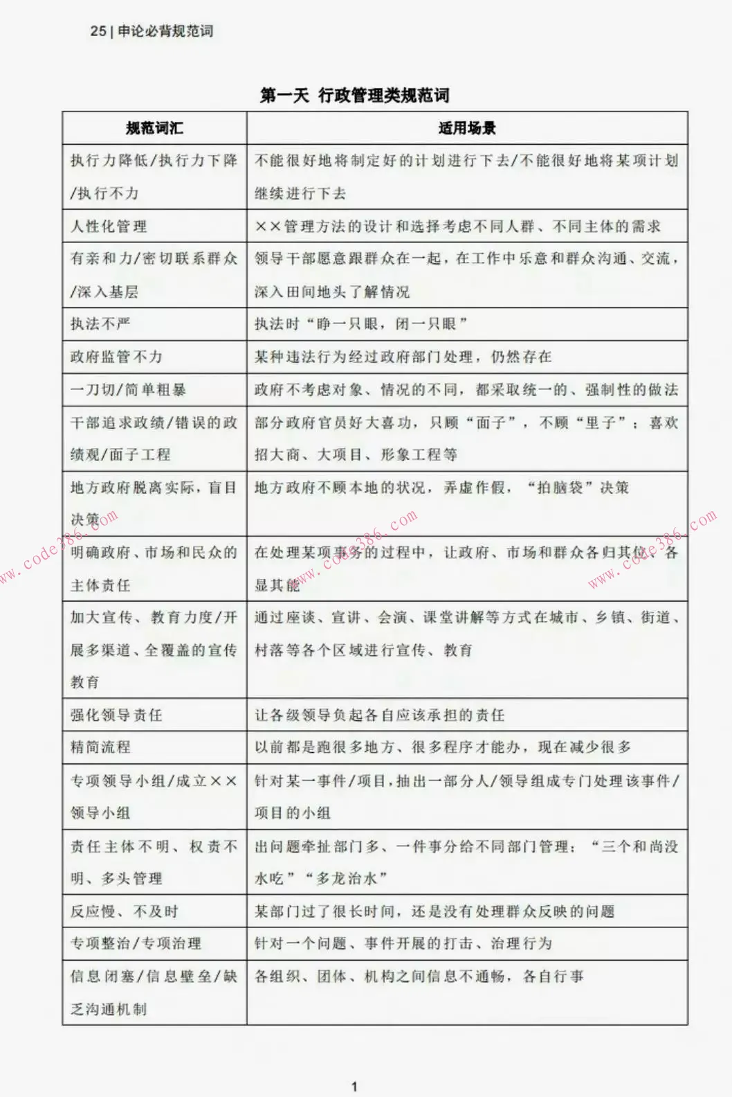
[钉子]7天背完申论必背规范词(35页)
[钉子]申论规范词1070词(41页)
[钉子]申论高频词库(8页)
[钉子]申论行政执法类规范词笔记(6页)
[钉子]行政执法版申论规范表达词268例(11页)
[火][火][火][火][火][火][火][火][火][火][火][火][火][火]
[火][火][火][火][火][火][火][火][火][火][火][火][火][火]
[灯泡]拍下发下图所有,24小时自动秒发货!!
[灯泡]电子版资料,非实物!通过网盘发货!
[灯泡]由于可复制性,无质量问题售出不退
[灯泡]标价即售价,直接拍即可
#学习资料#学习#资料
20260123004
#学习资料教材 #笔记学习资料 #包治百病









