本文由 365源码网 – 18522379162 发布,转载请注明出处,如有问题请联系我们!2025中考英语句子翻译初中长难句语篇完成句子翻译专项练习W
2025中考英语句子翻译初中长难句语篇完成句子翻译专项练习Word版
[红圆][红圆][红圆][红圆][红圆][红圆][红圆][红圆][红圆][红圆][红圆][红圆][红圆][红圆][红圆]
[hot]紧贴中考翻译考点,内含各类从句的详细解析,翻译分析、针对考点的各题型练习(整句翻译、翻译填空)、语篇翻译,更多长难句练习题库,真正做到循序渐进的攻破翻译考点。所有做练习文档都是可编辑版本,方便筛选整理。
[右]我已经把网上能找到的关于翻译的各类文档都集中在这个资源包里了,详情里提到的文件一个都不少。
[灯泡]具体包含以下文件:
1. 英语长句从句解析.pdf
300多页长文档,覆盖了各种从句的用法、示例、详细解析,干货满满!
2. 中考翻译句子专练55题(含答案).docx
3. 中考句子翻译、完成句子练习100题word版附答案.doc
4. 中考英语备考句子翻译-128题-(含答案).docx
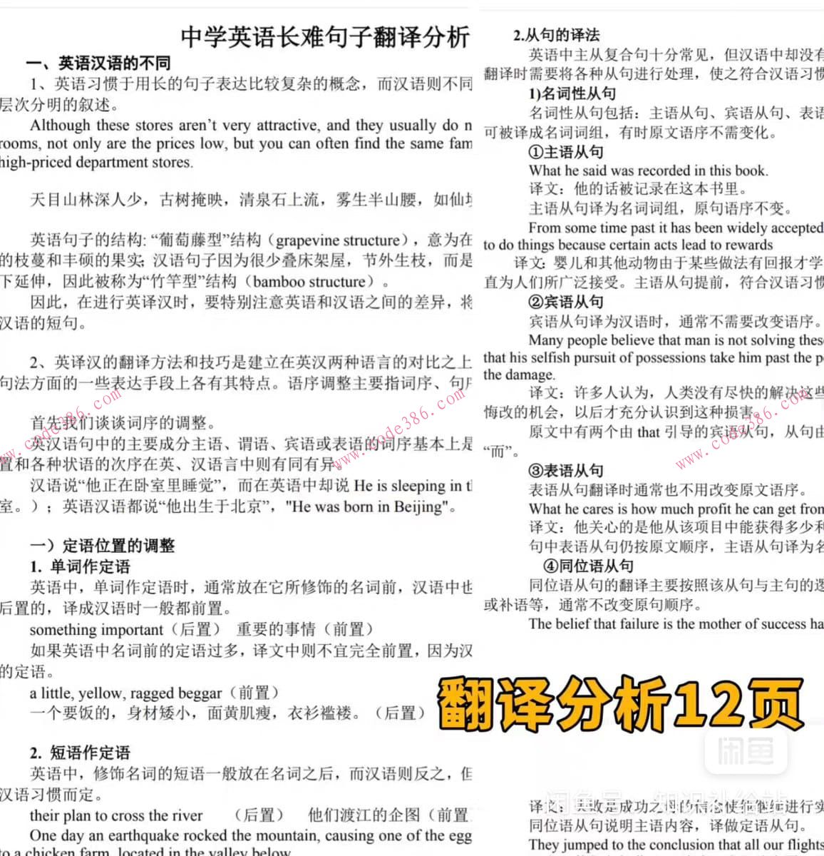
5. 中考英语长难句翻译分析12页.doc
6. 中考英语长难句翻译专项练习50题(含答案).doc
7. 中考英语句子翻译精选89题(含答案).docx
8. 中考英语句子翻译完成句子练习122题(含答案).docx
9. 中考英语题型:完成句子专项练习(二)55题(含答案).doc
10. 中考英语题型:完成句子专项练习(三)56题(含答案).doc
11. 中考英语题型:完成句子专项练习(一)70题(含答案).doc
12. 中考英语题型:完成句子专项练习(一)70题(含答案).doc
13. 中考英语题型:完成句子综合检测(五)50题(含答案).doc
14. 中考英语题型:完成句子综合训练(四)50题(含答案).doc
15. 中考英语语篇翻译25篇125小题(含答案).docx
16. 中考英语语篇翻译技巧和专题练习19页.docx
中考英语翻译 初中英语长难句 中考完成句子 英语语篇翻译 中考英语备考 初中英语从句 英语翻译专项 中考英语题库 英语句子翻译练习 中考英语复习资料 初中英语翻译真题 英语完成句子专项 中考长难句解析 英语翻译考点 初中英语备考资料 中考英语题型训练 英语翻译填空 中考英语从句练习 初中英语长难句翻译 英语翻译含答案









