本文由 365源码网 – 18522379162 发布,转载请注明出处,如有问题请联系我们!开关电源管理芯片全集充电器芯片应用反激式开关电源详解与开关电
开关电源管理芯片全集充电器芯片应用反激式开关电源详解与开关电
源设计拓扑设计计算器及基准电压源芯片主要功能大全,电源芯片资料电路设计图原理图,基本涵盖了当今主流电源芯片,名称与各引脚功能一目了然,是广大电源维修、PCB抄板及电子爱好者的最佳拍档!最近更新310份!
获您文字好评将送免费电子设计学习软件!如果需要请留言!
另注:此电子文档收集不易,可复制,故售出不退换,望自重,敬请见谅!
[拍付后网盘秒发发货,注意签收!]
感兴趣的话点“我想要”和我私聊吧~
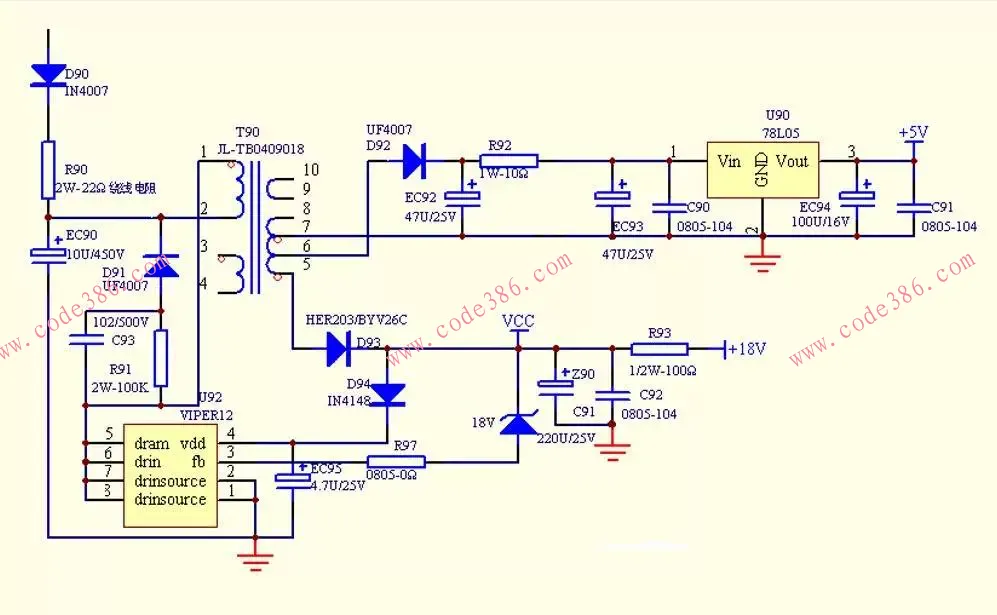
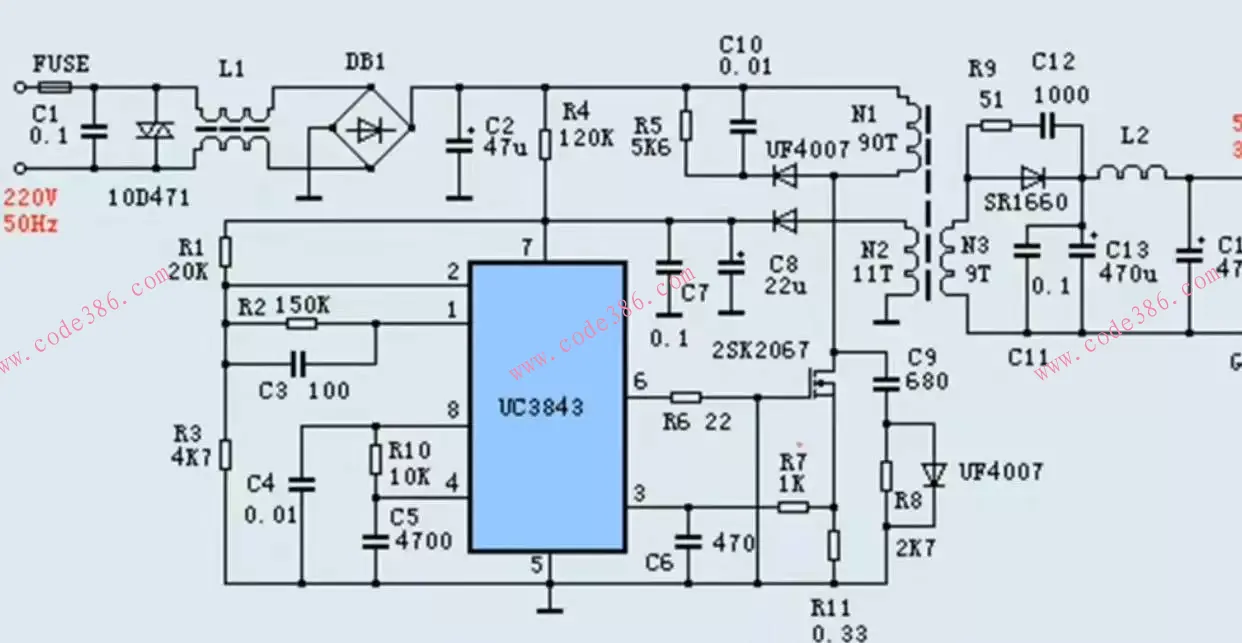
内含:
连续模式CCM
断续模式DCM
变压器参数计算
原边匝数计算 副边匝数计算
原边电感量计算 副边电感量计算
变压器磁芯选取,变压器线径选取
变压器工作三种模式计算
输人电容选取
压敏电阻计算
保险丝参数选型计算
整流桥选取
输出电容计算
RCD吸收回路计算分析…
[钉子]发的是百 度 网 盘 链 接,永不失效,售出不退。
[钉子]任何情况,不要申请退款,私信沟通给你处理,小店经营不易。
[钉子]所有文件均获取自网络公开渠道,仅供学习和交流使用,所有版权归版权人所有,如版权方认为侵犯了您的版权,请及时联系小店删除。
800931965987









