本文由 365源码网 – 18522379162 发布,转载请注明出处,如有问题请联系我们!设计素材模板电子版入股分红协议书模板电子版公司利润员工个人投

¥1.0 积分
  • 栏目分类:企业公司
  • 系统品牌:新闻博客
  • 下载次数:0
  • 最后更新:2026-03-13 08:29:34
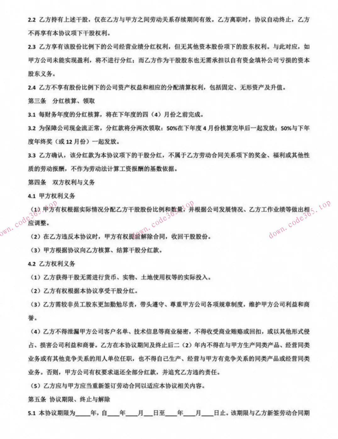
  • 设计素材模板电子版入股分红协议书模板电子版公司利润员工个人投资干股股权合同范本素材


    亲,不用问在不在,需要直接拍,下单佰度盘秒发,整理好的参考素材全部打包发给您

    商品图片
    商品图片
    商品图片
    商品图片
    商品图片
    商品图片
    商品图片
    商品图片
    商品图片
    标签

    评论(0条)

    请登录后评论
    18522379162

    18522379162

    0

    0

    ( 此人很懒并没有留下什么~~ )

    标签云

    dd
    img

    设计素材模板电子版入股分红协议书模板电子版公司利润员工个人投

    下载积分 VIP会员
    1.0 免费
    请您 登录后 下载 !
    说明

    您下载所消耗的积分或金额将转交上传作者。可通过签到获取积分,或是充值!