本文由 365源码网 – 18522379162 发布,转载请注明出处,如有问题请联系我们!【秒发】Multisim仿真数电仿真上1000多种实例,基于
【秒发】Multisim仿真数电仿真上1000多种实例,基于multisim数字钟 乒乓球比赛 抢答器 秒表 拔河游戏 汽车尾灯 病房呼叫系统 电梯控制,相加器等
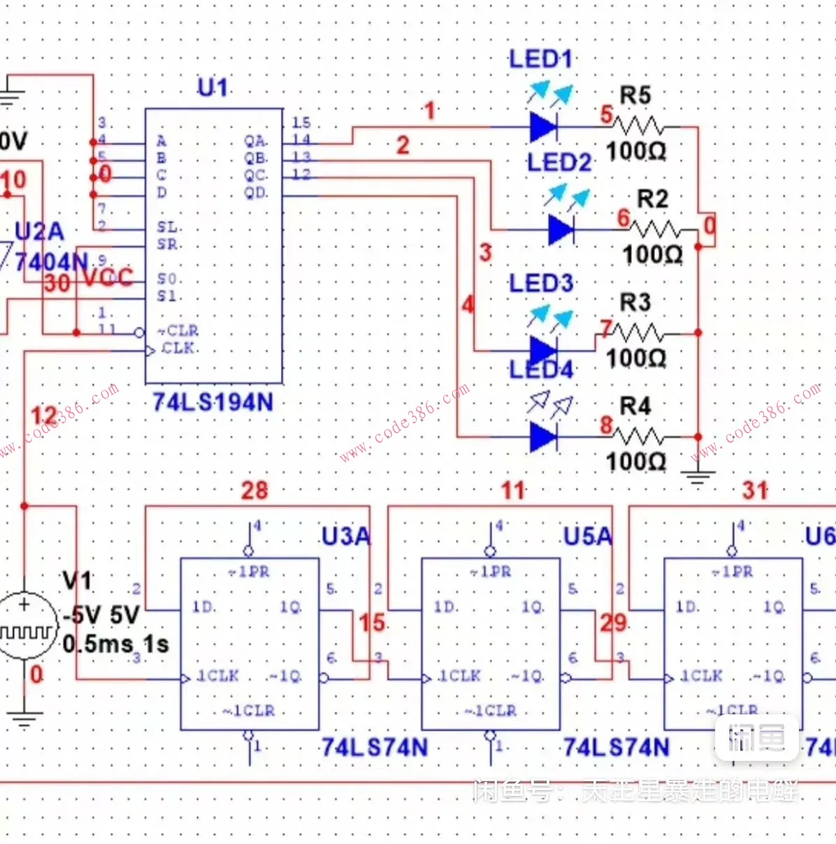
Multisim模电、数电、高频等内容仿真文件实例,包括但不限于电子表、电机、红绿灯、倒计时、温度计、功放、电阻电容电感测量、混沌、二极管、三极管、运放等1000多例仿真!基本包含了常见的所有电路的合集!
Multisim视频教程,包含模电、数电、集电知识教学以及入门到高级的软件教程,14.3有完整安装教程!
注:文件总大小约39G,可自行选择需要下载,购买发送全部文件,不是单独发一个,即标价即为所有文件总价!费用为文件整理费用,虚拟商品,拍下不退不换!





